迷失的永坤黄金:投资者无法提款客服电话关机公司楼层货梯通道已被封
“我每年光投资理财的收益,就相当于普通人5年的工资。”资料显示,“永坤商城”上有7%~8%的年化收益、预购承诺“保本”、积分也能换购黄金等宣传口号,吸引了大批投资人。
然而,就在近日,多名投资者爆料,永坤黄金珠宝有限公司(以下简称“永坤黄金”)旗下的“永坤商城”提现无法到账。
《每日经济新闻》记者(以下简称每经记者)注意到,5月23日,杭州市上城区市场监督管理局已将“永坤商城”运营方杭州永坤电子商务有限公司背后的永坤黄金和浙江永坤控股有限公司(以下简称“永坤控股”)列入经营异常名录,原因为“通过登记的住所或者经营场所无法联系”。
“我先买了几万元,到期后也顺利到账,于是就加大投资。今年3—4月的时候,金价波动很大,收益从正7000多元到负8000多元都遇到过。直到爆雷还有8.5万元未取出,扣去收益还有8.4万元。”在某社交软件上,一名投资者简述了自己的投资历程。
据一名投资者提供的购买产品明细表,其家人分批分次购买黄金理财投资产品,4次金额分别为220万元、240万元、330万元和440万元,合计1230万元,单价从560元/克~704元/克不等。“至于价格(变动)问题,这个是投资理财产品,产品一年一年地买和续。”据其透露。
经每经记者尝试,通过微信公众号“YONGKUN GOLD 永坤商城资讯”能正常打开“永坤商城”,首页还在播报实时金价,截至5月31日下午1:10,报价为767.1元/克,同时,首页的“今日成交”和“旧金回收”均显示为0。
据“永坤商城”宣传,它有黄金首饰、5克和10克等不同规格的投资金条供挑选,用户可以根据不同的克重和周期,选择10天、15天、28天等多种预定周期,当预定期满金价下跌,支持无理由撤单,全额退款;金条预定免工费;预定金条成功即送高额积分,积分可以兑换黄金。
而当金价上涨,用户有3种选择:一是“永坤商城”邮寄金条至用户指定收货地址;二是用户前往永坤线下门店提取金条,同时可享受门店的增值服务,如金条的回购或换购其他产品;三是用户在永坤商城提交回购申请,减去当日工费,涨幅的差价即是用户所得收益。
从商城平台展示的业务流程图来看,不管是回收业务还是预定购买金条,也不管金价上涨还是下跌,不难发现,投资者的操作都是赚或者不亏。预定黄金产品,金价上涨,则可以选择回购,投资者赚;若价格下跌,则可以申请退款,投资者不亏。无论何种操作,都可以获得平台积分,积分还可以兑换产品。
当记者在“永坤商城”的“我的”栏目中选择“联系客服”时,其中一个客服微信号经添加显示“该用户不存在”,留的手机号拨打后提示关机,同时,拨打永坤控股官网电话,选择进入人工服务后则自动挂断。截至发稿前,记者再次拨打其官网电话,情况和之前一样,仍然是进入人工服务后则自动挂断。
官网显示,永坤控股注册资金1.12亿元,自称“中国知名的综合型黄金全产业链服务商”,业务涵盖黄金勘探、精炼制造、黄金珠宝及文化艺术品的设计研发、生产销售及进出口贸易、电子商务等众多领域,覆盖中亚、非洲、欧洲等多个国家和地区。
永坤控股法定代表人为汪国海。据其官网介绍,永坤控股旗下产业众多,拥有永坤供应链、永坤黄金珠宝、永坤黄金、YONGKUN GOLD网上商城、宁夏鑫耀坤珠宝五个品牌。永坤珠宝以实物黄金珠宝B2C(企业对消费者)销售为主;永坤黄金,为客户提供实物黄金增值等服务;YONGKUN GOLD商城主营线上实物黄金饰品零售,构建黄金饰品线上积分社区;宁夏鑫耀坤珠宝是集团重要的产品生产加工基地。
永坤控股官网还显示,其总部位于杭州大关路96号绿地商务中心3号楼7层。5月30日,每经记者来到该地址,发现其7楼货梯通道已被封锁,门上贴着封条,封条上写着“2025年5月 上海永绿置业有限公司杭州分公司”。同时,记者查看邻近楼层的货梯通道,发现均为开启状态。
在永坤控股总部,记者通过电话联系到一名曾经在永坤控股工作的员工,她在电话中带着哭腔表示,现在不仅工作没了,家里所有钱也都(投)进去了,还欠着款。
每经记者了解到,不仅永坤控股的自家员工买了黄金,其下属门店也有店员买了黄金。官网显示,永坤控股黄金业务在杭州市区有两家门店,分别位于良渚街道和崇贤街道。
5月30日,记者来到位于良渚街道的永坤黄金门店,发现该门店在正常营业,一位店员表示,她也是买了黄金的受害者,随后以老板不在为由拒绝继续交流。位于崇贤街道的永坤黄金门店在记者到达时已关门,但其周边店铺店员表示,该门店仍在正常营业,记者拨打其公开电话,显示无法接通。
一名投资者在提现无法到账后,仔细翻阅了合同,发现在付款和交货时间上,约定了“签订合同后,甲方支付100%货款到乙方指定银行账户,乙方收到货款后在1个工作日内将货品备齐,并通知甲方到约定地点提货”。
对此,该投资者解释称:“相当于我们先购买永坤的黄金,永坤代持存银行,还有保单保险。”
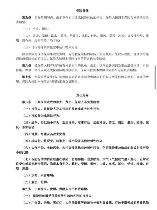
记者获取的一份保单显示,赔偿范围仅为“火灾、爆炸、雷击、飞行物体及其他空中运行物体坠落”等造成保险标的的损失等。
其中还有两条责任免除条款,保险人不负责赔偿,包括“投保人、被保险人及其代表的故意或重大过失行为;行政行为或司法行为等”以及“保险标的遭受保险事故引起的各种间接损失等”。
北京浩博法律咨询服务有限公司及险律科技(北京)有限公司创始人崔春霞对每经记者表示,从投资者发的保单文件来看,保险公司只对火灾、爆炸、雷击、飞行物体及其他空中运行物体坠落等导致的保险事故理赔。前款原因造成的保险事故发生时,为抢救保险标的或防止灾害蔓延,采取必要的、合理的措施而造成保险标的的损失,保险人按照本保险合同的约定也负责赔偿。保险事故发生后被保险人为防止或减少保险标的的损失所支付的必要的、合理的费用,保险人按照本保险合同的约定也负责赔偿。目前的情况是平台“跑路”,没有发生保险合同约定的保险责任,所以不属于保险合同约定的任何一种出险情形。
崔春霞进一步指出,按说这么大标的额的保单,从保险公司内控的角度,应该派人核查实物;不过即使没有核查,保险合同也是有效的,发生约定的保险事故,保险公司承担赔偿责任即可。但没有核查,不能作为目前这个保单保险公司有承保过错的理由,因为没有发生合同约定的保险事故。
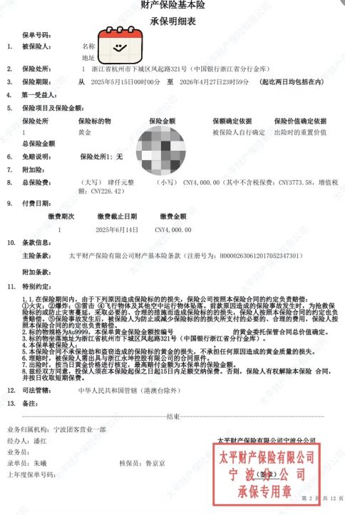
值得注意的是,一名投资者在社交平台披露的《财产保险基本险承保明细表》显示,保险标的为黄金,总保险费为4000元,保险处所位于浙江省杭州市凤起路321号(中国银行浙江省分行金库)。
5月30日,记者来到该地址,针对永坤控股是否将黄金作为保险标的存在此处的问题,相关工作人员对记者表示,中国银行只做个人业务,没有公司业务,即没有保管箱租赁给公司。同时,对于记者展示的文件真实性,该工作人员也表示不清楚。
另外,还有投资者在社交平台提供的保单信息显示,被保险人为浙江永坤黄金产品客户,保险标的为黄金。标的物坐落地址同样为浙江省杭州市凤起路321号(中国银行浙江省分行金库)。保障范围仅为火灾、爆炸、雷击、飞行物体及其他空中运行物体坠落。承保方为紫金财产保险股份有限公司、中国人民财产保险股份有限公司、太平财产保险有限公司。
就此问题,紫金财险方面回应每经记者称,公司内部进行了核查,对于报道中所提及的对火灾、爆炸、雷击等导致的保险事故的理赔,2023年前后曾经参与过,当年总部在日常的定期业务风险回溯中,发现了这家公司本身的模式存在一定风险,总部在2023年就紧急叫停了这项合作,保单的有效期最长到2024年已经完全结束了。
京师律师事务所证券和投资基金法律事务部主任刘盼盼对每经记者表示:正规黄金投资渠道是黄金实物、黄金积存、黄金ETF,根据《关于规范金融机构资产管理业务的指导意见》《中国人民银行办公厅关于黄金资产管理业务有关事项的通知》,非金机构不得开展黄金投资业务,且不得保本承诺,收益与金价波动挂钩,资金需由银行或交易所第三方存管。 另外,依据《中华人民共和国广告法》,实物黄金类也不得出现保本字样。
高收益理财承诺(如年化超8%)多为骗局,需警惕“实体背书+拉人头返利”模式。 涉嫌传销、诈骗、非法吸收公众存款等行为。
投资者需保存证据并通过法律途径维权。主要的证据搜集方向为投资协议、投资聊天记录、打款记录等,要注意聊天对象为永坤主体的实际销售(基于职务代理)的证据,主要是实名认证页面截图保存。
特别声明:以上内容(如有图片或视频亦包括在内)为自媒体平台“网易号”用户上传并发布,本平台仅提供信息存储服务。
特朗普72小时让印度“投降”,中国却逆势增长15%,谁真正拿美国没办法?
西班牙一个10岁孩子护照过期无法登机被遗弃机场,父母怕浪费机票照飞不误
《编码物候》展览开幕 北京时代美术馆以科学艺术解读数字与生物交织的宇宙节律
性能“潮”澎湃!宏碁掠夺者存储携重磅新品亮相ChinaJoy 2025
三星 Galaxy Z Flip7 手机通过“弯曲测试”,但内屏易刮花

